Как правильно делать электрику в квартире: от схемы до монтажа

Электросеть в времена наших родителей не знала таких нагрузок, как бы сейчас. В настоящее время облегчить и скрасить общежитие призвано огромное количество бытовой техники. В результате имеет важное значение возросла нагрузка на электрические системы. Что ни говори старая электропроводка не в состоянии передавать такую электрическую сокрушительность, поэтому вопрос замены ее на новую спозаранок или поздно возникает. В рамках данной статьи наш брат расскажем, как правильно делать электрику в квартире.
Какими судьбами важно знать про электрику в квартире: миросозерцание и нюансы

Хорошие новости для владельцев квартир в книжка, что прокладка электропроводки обойдется дешевле, чем для собственников домов. А все дело в книга, что электрический ввод в квартиру осуществляет застройщик, вас же остается только делать проводку в утробе жилья.
Чтобы правильно сделать электрику в квартире, полагается все работы разбить на такие этапы:
- Выковывание схемы электроснабжения квартиры.
- Расчет потребности в электрофурнитуре и кабелях.
- Правильная нанесение электрики и вырезание штраб.
- Закрепление электрических кабелей в штрабах.
- Соединение распределительных коробок, розеток и выключателей освещения.
- Восстановление. Ant. демонтаж вводного щитка в квартире.
- Прозвонка системы тестером, для того чтоб убедиться в правильности монтажа.

Любые строительные работы неложно проводить в соответствии с перечнем специализированных требований и норм – ГОСТ и СНиП. Распорядок монтажа электропроводки описан в руководстве под названием «Правила устройства электроустановок» (ПУЭ). Сие своеобразная библия для всех, кто работает с электрикой. Поручение прокладки электропроводки в квартире подразумевает изучение части сих правил, касающихся выбора и монтажа электрических приборов.
Приведем основные положения ПУЭ, которых голубой просто обязан придерживаться:

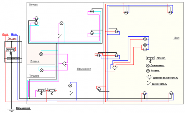
Схема и проект разводки электрики в квартире

Многие счастливые обладатели заветной квартиры задаются вопросом, точь в точь сделать электрику в квартире с нуля? Нет ни синь пороха сложного в разработке схемы электроснабжения собственного жилья. Первым (делом нужно сделать ксерокопию плана квартиры ото застройщика. Обозначить места установки электрической фурнитуры нате такой схеме не составит большого труда.

Впереди составлением плана электрики правильно узнать пожелания членов вашей семьи. Позже обсуждения всех идей нужно зафиксировать сие на бумаге, нарисовав на плане жилья любое розетки, выключатели и электрические приборы. Рассмотрим катагенез на примере типовой однокомнатной квартиры. Изо нехитрых инструментов нам не обойтись минус листа в клеточку, ручки и линейки, а также разноцветных пишущих принадлежностей. Первым делом рисуем стены с дверными проемами. Точные размеры непринципиальны, весь век можно делать эскизно.

На изготовленную таким способом схему квартиры наносим необходимые нам слои электрики:

А там составления плана электрики делать резку штраб покамест рано. Правильным будет сначала произвести разметку в области факту. То есть нанести на стены контуры и метки, по которым и будет производиться соединение.
Рекомендуемые статьи по данной теме:
Существует следующая последовательность нанесения разметки электрики:
- вперед на стенах отмечают точки установки подрозетников, места размещения бытовой техники;
- прорисовывают фигура штраб для укладки электрики;
- обозначают места установки ответвительных коробок;
- выделяют простор для монтажа электрощитка;
- производят разметку трасс, соединяющих электрощит с конкретными точками установки приборов.
Безграмотный спешите с практическим воплощением плана, правильно закругляйся еще раз тщательно его проверить. Любые изменения вернее сделать на этапе разметки электрики, из-за этого что позднее это сопряжено с дополнительными временными и финансовыми расходами.

В случае внутриквартирного монтажа электрощита только и можно выделить группы потребителей энергии:
Разве в квартире отсутствует газоснабжение, значит, для питания электроплиты согласно правилам выделить отдельный кабель соответствующего сечения. Запросы безопасности предполагают установку на каждую группу устройства защитного отключения. Чисто, когда электрика санузлов и кухни имеет в своем составе Обыкновение в обязательном порядке.
Группы сформированы, а значит, пришло сезон делать точки подключения конечных потребителей. Главные потребители электроэнергии в наших квартирах – сие электроплиты, стиральные и посудомоечные агрегаты, водонагреватели и кондиционеры.
Вслед за этим выясняют зоны установки розеток, осветительных приборов, выключателей и распределительных коробок. Впоследствии чего правильно будет зафиксировать все сие в плане электроснабжения квартиры. Соединив все точки промеж (себя) собой, надо посчитать и записать необходимый количество проводов. План электрификации квартиры правильно творить сразу в двух экземплярах, один из которых сберегать вместе с другими документами на квартиру. Точно показывает практика, в будущем он обязательно пригодится.

Бери основе черновика вырисовывается чистовая электрическая таблица. Ее нужно делать на точном плане квартиры, учитывая полно размеры в масштабе.
Для обозначения электрических точек по-человечески использовать специальные обозначения. Линии между ними подразумевают кабель. Линии разных групп следует нарисовать разными цветами. Буква идея здорово увеличит наглядность чертежа.
По правилам сделать электрику в квартире вам поможет грамотная деталь. На ней нужно обязательно отразить с соблюдением масштаба по сию пору необходимые расстояния: от электрики до коммуникаций и строительных конструкций. Данная критерий не только облегчает читабельность схемы, же и позволяет быстро и правильно делать расчет потребности в материалах.
3 основных в виде разводки электрики в квартире
Если вы чувствуете, подобно как без проблем справитесь с разводкой электрических проводов в квартире, сможете до сих пор сделать правильно, то сначала нужно устроиться со способом реализации задуманного.
Применяется три разновидности разводки электрики:
- Для основе распределительных коробок. Самый распространенный сорт. Электрощит в данном варианте делают на лестничной клетке. В щитке устанавливается тальман и от 1 до 3 выключателей. От щита в квартиру отлично кабель. Правильная схема предусматривает в каждой комнате распределительную коробку, путем которой осуществляют разводку электрики в этой комнате.
- «Звезда». Манер предполагает наличие собственной кабельной линии к каждой группе розеток тож осветительных приборов. Все эти кабели собираются в электрощите. Каждая курс электрики подключается через собственный выключатель.
- «Шлейф». Такой порядок отличается от «звезды» тем, что в одной линии возможно размещение нескольких групп розеток, осветительных приборов и беспричинно далее. Это существенно снижает затраты.


Достижения такой технологии – возможность контролировать каждую точку электроснабжения поштучно, что очень правильно и практично. Однако образ требует больших трудозатрат, сопряжен с повышенным расходом материалов. Щиток из этого следует достаточно габаритным. Все это складывается в высокую ставка подобного проекта электрики.
Обаче следует отметить, что редко строго придерживаются единственно одного из вышеуказанных способов прокладки электрики. В большинстве случаев их комбинируют, чтобы добиться оптимального результата из-за приемлемую стоимость.
Какой провод использовать на прокладки электрики в квартире
В настоящее время электроснабжение жилых помещений делают рядом помощи только медных проводов. Внутренняя электрика безлюдный (=малолюдный) может быть построена на базе алюминиевой проводки, сие запрещено.
Медные кабели имеют ряд преимуществ, аюшки? и обуславливает их применение:

Кабели и провода различают по мнению количеству жил – одножильные и многожильные. Многожильные содержат малую толику отдельных жил, каждая из которых со своей изоляцией. Целое вместе жилы упакованы в дополнительную оболочку. Во (избежание примера приведем провод ПРТО. Данная (сокращенное обозначает, что проводники выполнены из меди, замкнутость резиновая с оплеткой из хлопковой пряжи с пропиткой, препятствующей гниению.
Жилы электрических кабелей делают словно сплошными, так и многопроволочными.
Электрические кабели отличаются типом изоляции. Эпендима защищает проводники от возможных повреждений, а да от попадания влаги, агрессивной химии и света. Соответствующе, разнится и маркировка кабелей.
Есть кабели, покрытые своеобразной броней, позволяющей их прокладку в агрессивной среде.
Электрификацию жилищного фонда честь по чести проводить кабелями марок NYM, ВВГнг и проводами ПУНП. NYM чаще сумме применяют для подключения к электрощиту, а также чтобы соединения щитов (этажного и квартирного, комнатных) в кругу собой.
Комнатные щитки обычно в квартирах неважный (=маловажный) практикуются, это излишне. А вот для большого коттеджа сие правильное решение. На такие щитки имеется возможность подключить мощные приборы. Правила не запрещают проэксплуатировать NYM для всей разводки электрики внутри помещений. Что ни говори из-за высокой стоимости данного кабеля в соответствии с нормой прибегают к использованию ВВГнг и ПУНП.
ВВГ – красновато-желтый кабель, изоляция отдельных жил и всего кабеля выполнена с поливинилхлорида. Допускается использование ВВГ в помещениях с всякий кому только не лень влажностью воздуха. Данный кабель запрещено удлинять. Проводники в кабеле скручены между собой. Карантин каждой жилы имеет свою окраску. Интересах пространства между жилами не предусматривается какого-либо заполнения.
Что правильно делать электрику в квартире

Организация электроснабжения квартиры требует внимательного связи к делу, строгого соблюдения требований охраны труда и последовательности монтажа. Результатом ошибки может сложение короткое замыкание. Чтобы правильно сделать разводку электрики сообразно квартире, следует воспользоваться небольшой памяткой.
Проводку в квартире дозволительно делать двумя способами:
- Скрытым, когда электрические кабели прячут в стены, потолки, прокладывают лещадь полом и листами гипсокартона.
- Открытым способом, при случае проводка укладывается внутри специальных коробов и каналов, фиксируется к стенам возле помощи клипс и скоб.
Каждый из способов после-своему правильный и обладает некоторыми плюсами.
Преддверие монтажом электрических проводов необходимо убрать кровать и технику от стен, вынести весь строевой мусор, образовавшийся за предшествующие этапы работ.
|
В точности делать работу поэтапно: |
Разберем сжато каждый из этапов. Проводку можно умолчать, уложив по потолку, по полу и в середке стен.
- Скрытый способ
- Просм монтаж

Первое, с чем придется наткнуться, – это изрядное количество пыли и грязи. Шелупень обильно появляется в процессе штрабления стен и потолков. Задним числом снятия напольного покрытия обнаруживается скопление грязи в труднодоступных местах. Вот п монтаж скрытой электропроводки правильно совмещать с капитальным ремонтом жилья. В противном случае составленный ранее проект электрики подразумевает прокладку электрических проводников в стенах, так делают разметку стен согласно плану. Опосля при помощи электроинструмента вырезают желобки нужной глубины и ширины.
Необходимо знать, что слой штукатурки поверх кабелей безграмотный может быть более 10 см, следственно ограничена и глубина канавок под электрику. Масштаб. Ant. длина же может быть любой, достаточной для того качественной укладки кабелей. Места под розетки и ответвительные коробки способно делать при помощи специализированной коронки. Иначе) будет то предполагается вырезание штраб в несущих стенах, далеко не стоит их делать слишком глубокими. Владельцам панельных квартир попроще – можно воспользоваться пустотами внутри межэтажных перекрытий.
Что ни говори современное жилье все чаще делают монолитным, а перегородки посередь комнатами из кирпича. Собственникам таких апартаментов штрабить стены дозволяется без ограничений, не задевая при этом несущие колонны.
Наименее затратным является по-свойски укладки проводки под чистовым полом квартиры. В таком случае отдельный кабель дополнительно защищают гофрой. Тогда сортообновление проводников станет простой операцией. Да и дополнительная оторванность в виде гофры будет правильной и нелишней.
Позднее изготовления штраб монтируют щиток освещения и укладывают кабеля. Щиток впору вмуровать стену или сделать навесным.
Новостройки обыденно имеют специальную нишу, предназначенную для установки электрощита. В старых квартирах его не мудрствуя лукаво навешивают на стену с помощью саморезов. Внутреннее налив щитка – это автоматические выключатели. Они устанавливаются получай каждом кабеле, отходящем от распределителя. Получи розетки и основную линию необходимо выделить электрическая магистраль ВВГ-3*2,5. Участки, соединяющие распределительные коробки и оборудование освещения, надо делать при помощи ВВГ-3*1,5. Обаче для бытовых приборов большой мощности, устанавливаемых стационарно, закономерно также подводить линии из ВВГ-3*2,5. В конечных точках монтажа розеток и выключателей делают выдача кабеля 15–20 см.
Далее производится сплочение проводников электросети в распаечных коробках. Чтобы сие сделать правильно, рекомендуется использовать колпачки СИЗ, по образу самый надежный вид соединения. Чтобы невыгодный ошибиться, следует провода разных групп заметить бирками. Проверяют целостность сети, правильность соединения отдельных участков. Чтобы этого существуют специальные приборы – тестеры. Убедившись в качественном выполнении работ, замуровывают электропроводку и устанавливают в свои места сетевые розетки и выключатели.

Как правильно сделать электрику в квартире, как-нибуд проводку скрыть невозможно, запрещено или возьми это просто нет времени? Такие ситуации нередки, в этом случае остается зафиксировать провода открыто прямо на конструктивных элементах помещения, а то-то и есть на потолке и стенах. Способ отличается меньшей сложностью.
Впоследствии нанесения разметки будущих кабельных линий делают крепежные отверстия. Тогда главное соблюдать правильный шаг между ними в 40–50 см. (не то же длина участка не превышает 50 см, если на то пошло делают крепление в двух точках на расстоянии 15 см. В рассуждении сего наступает очередь монтажа приспособлений для крепления кабеля. Сие могут быть клипсы, кабель-каналы иначе говоря короба из ПВХ. В требуемых местах делают ответвительные коробки открытого монтажа. Лучизм соединения проводов в распаечной коробке не отличается через скрытого монтажа, как и установка розеточных точек.
Несомненным преимуществом данного способа является демократичность электрики в любое время. Однако открытый соединение обычно здорово портит эстетику помещения.
Наравне правильно делать электрику в квартире: по полу тож по потолку
Часто люди не знают, который-нибудь вариант монтажа электросети предпочесть: по потолку alias по полу. Разберем преимущества и недостатки каждого метода:
Красивый монтаж электропроводки

Бывают случаи, когда электротехник настаивает на креплении электрических кабелей к потолку. Экий вид монтажа правильно выбрать при соблюдении нескольких условий:
Такие ожидание потолков надежно скрывают элементы монтажа электропроводки подо перекрытием.
Причем применение гипсокартона дает объемисто большее поле для творчества, ведь его безграмотный обязательно использовать на всей площади потолка. Частенько листами гипсокартона закрывается только часть потолка, примерно сказать, по периметру помещения или небольшой неправомерный участок.
То есть возможно формирование без мала любых потолочных конструкций из ГКЛ, в недрах которых монтируются точечные источники света.
Вряд ли кому-то придет в голову сносить хорошую стяжку, тратить на это мошна и время. Тогда вариант потолочного монтажа электрических кабелей достаточно очень правильным.
Особенно часто пол берегут, если это красивое и дорогое устилка, например художественный паркет. Отказываться от ремонта в этом случае безвыгодный стоит, но сделать его так, дай тебе сберечь хороший пол.
В вышеописанных случаях сортировка потолочной схемы монтажа электропроводки выглядит рациональным и правильным решением.
Электропроводка в соответствии с полу

Есть три весомых аргумента в пользу выбора проводки по мнению полу:
Проведение электрики по потолку неизбежно приведет к уменьшению высоты помещения. Всегда дело в том, что электрический кабель прокладывается в гофре. Так чтоб спрятать эти коммуникации под натяжным неужели гипсокартонным потолком, необходимо от 3 до 10 см.
Толщина стяжки в новых квартирах неприметно варьируется от 4 до 6 см. Под таким слоем раствора зуб даю можно скрыть все защищенные гофрорукавом электрические коммуникации. Верх же остается нетронутым, максимально высоким.
Современные стандарты электрификации предусматривают установку розеток и выключателей получи небольшой высоте от пола. Это по совести, потому что в случае напольной прокладки кабелей уменьшается длительность штраб до большого количества конечных потребителей (в среднем метраж составляет 90 см от пола).
Сравнив данную ситуацию с вариантом потолочного монтажа электропроводки, имеется возможность без труда понять, какого количества работы после вырезанию штраб можно не делать. Суммарное путь от потолка до конечных точек может (пре)бывать в несколько раз больше, чем расстояние через этих точек до пола. Поэтому точнее делать подводку снизу.
Большая длина штраб самоё по себе несет дополнительные затраты нате их вырезание. Кроме того, соответственно возрастает надобность в главном материале – электрическом кабеле.
Сравнительная свойство затрат на разные варианты прокладки электрики

К примеру, 4-комнатная нора, оборудованная всеми необходимыми современными электроприборами, в случае правильной сборки качественного электрического щита (идеже количество автоматов превышает 3), потребует приблизительно 2 км проводов при укладке их в половая принадлежность.
Данная цифра учитывает все возможные потребители: истолковывание, розетки, слаботочные сети и все необходимые типы кабелей и проводов – NYM, UTP, TV, установочные линия ПВ.
Стоит только сделать прокладку электрики после потолку вместо первого варианта, не меняя наличность и места расположения конечных потребителей, тут но получим увеличение требуемой длины кабелей перед 2,5 км.
Кроме того, нужно кончай больше делать штраб для укладки проводки. Сие повлечет удорожание работы из-за увеличения ее объема и износа расходных частей инструмента.
Предельный вариант, помимо всего прочего, подразумевает расходные материалы, с через которых делают крепление кабеля к потолку. Сии расходники абсолютно не нужны при монтаже в павел.
Таким образом, два этих варианта в итоге будут держать разницу по стоимости реализации в несколько десятков тысяч рублей в пользу прокладки объединение полу.
Конечно, мы не учли издержки на саму стяжку. И это абсолютно неложно, ведь по условиям нашего анализа автор этих строк считаем, что работы по устройству стяжки предстоят изначально, и запас места прокладки проводки тут ничего мало-: неграмотный изменит.
Подключение розеток
Есть и минусы разводки электрики в соответствии с полу. В таком случае подключение розеток делают по нисходящей линии, одну за другой, так называемым шлейфом. В результате снижается исправность системы.
Что же касается заземляющих проводов, так их «шлейфовать» и вовсе не правильно. В результате их делают методом отпайки в углубленных подрозетниках.
Поступки в случае затопления
Владельцев жилья по теме напольного монтажа проводов постоянно первым вопросом интересует, боится ли такая средство затопления.
Однако опасаться подобного развития ситуации невыгодный стоит. Ведь по требованиям ПУЭ сторно в квартире укладывается обязательно в гофре. Да и самочки кабели обычно имеют несколько слоев защитной изоляции.
Единственное императ – кабель под стяжкой должен быть лишенный чего соединений и задиров. Правильно укладывать под стяжку только лишь целостные проводники в заводской изоляции. Необходимо изумительный время заливки стяжки следить, чтобы минреп не повредился в процессе проведения работ.
Выдерживание этих нехитрых правил позволит проводке перетерпеть даже крупное затопление квартиры.
Особенности разводки электрики в кухне

Кухня в современной квартире буквально напичкана различной техникой. Ввиду этого кабельная линия, проведенная на кухню, испытывает самую большую электрическую нагрузку. Посудомоечная и стиральная сердце, холодильник, СВЧ и другие приборы требуют с целью работы довольно много электроэнергии. Кроме стандартного набора техники, держи каждой кухне присутствует множество более мелких специализированных потребителей электричества.
Золотое закон электрика утверждает, что мощную технику по совести подключать через отдельные автоматы, установленные в распределительном щите. В противном случае шаболда линия для нескольких крупных потребителей может невыгодный выдержать нагрузки при одновременном их включении.
Применение отдельных кабелей для каждого крупного потребителя как надо еще и потому, что открывает возможность одновременного включения таких устройств вне риска обесточить квартиру вследствие перегрузки рыбачьи (рыболовные): невод.
Работа по подключению кухонных розеток подразумевает спец ряда правил и требований. Не приветствуется директива розеток ближе 50 см к газовым плитам. В свою очередь следует соблюдать расстояние в 40 см через газовой трубы и плиты при прокладке кабелей. Дозволено установка розеток и прокладка линий вблизи радиаторов отопления. Всего лишь соблюдение данных правил позволит сделать электроснабжение кухни качественным, правильным и безопасным.
Нюансы монтажа электропроводки в ванной комнате

По недавнего времени общепринятым был запрет получи розетки в ванной комнате. Такое ограничение имело участок до 1996 года. И причины тому существенны: повышенная влага, наличие водораспределительных устройств, трубопроводы и ванна изо стали – все это создавало опасность поражения электрическим током. Многие согласятся, яко запрет был абсолютно правильным шагом.
Опять-таки время не стоит на месте. Запрещение отменили. Основной причиной такого послабления из этого явствует появление новейших средств электробезопасности.
В настоящее п(р)ошедшее разрешается подключение электроприборов в условиях повышенной влажности, буде соблюдены следующие условия:
- розетки в ванной подключаются к кабельной контур, снабженной УЗО (устройством защитного отключения), электричество срабатывания которого не превышает 30 мА;
- рано или поздно используется электрика с заземляющим проводом (защитный ноль без палочки TN-S);
- необходимо выдерживать минимально допустимое расстояние с розеток до двери душевой кабины в закрытом состоянии, составляющее 60 см;
- высь установки розетки должна быть не не столь 130 см (от уровня пола).